AI is NOT an Author
You cannot list ChatGPT, Gemini, or any Gen-AI tool as an author or a co-author. They cannot take responsibility for the work.
Verify Everything
AI tools "hallucinate" (make things up).
Never cite an AI response without checking the facts in a real source (book, article, or database) first.
Link to the Chat
Create a "Share Link" or "Import" to your chat session and include it in your Appendix.
AI Declaration & Citing
Level A: No AI Used
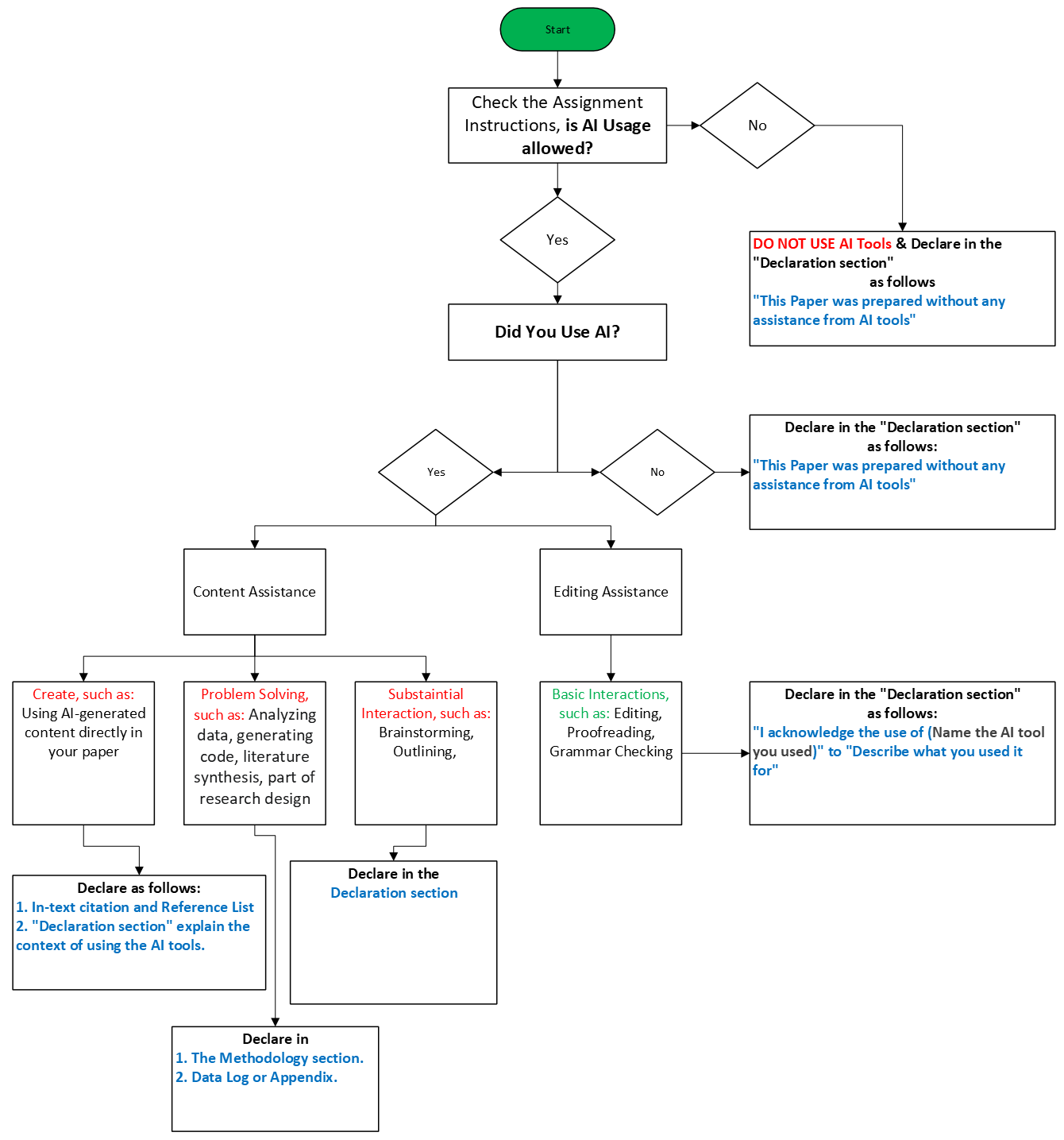
Your declaration depends on how you used the tool. Identify your usage level below to find the correct template.
Situation: You did not use AI, either because it was banned or by personal choice
. Where to declare: In the Declaration Section.
Template:
"This paper was prepared without any assistance of AI tools."
Level B: Editing Assistance (Basic Interaction)
Situation: You wrote the content yourself but used AI tools (like ChatGPT or Grammarly) to polish grammar, proofread, or fix sentence flow
. Where to declare: In the Declaration Section.
Template:
"I acknowledge the use of [Insert Tool Name] to refine my paper and correct grammar mistakes."
Level C: Substantial Interaction (Brainstorming & Outlining)
Situation: You used AI as a "partner" to brainstorm topics, summarize notes, or structure your outline, but you wrote the final text
. Where to declare: In the Declaration Section.
Templates :
"I acknowledge the use of [Insert Tool Name] for brainstorming and outlining my research paper."
"I acknowledge the use of [Insert Tool Name] to summarize my initial notes and to proofread my final draft."
Level D: Problem Solving (Methodology Integration)
Situation: You used AI to analyze data, synthesize literature, or generate code. The AI was integral to your research method
. Where to declare: In the Methodology Section AND Appendix
. Template (Methodology):
"In this study, I used [Insert Tool Name] as a problem-solving tool. The AI tool assisted in [analyzing data patterns / summarizing key sources]. All AI-generated outputs were critically evaluated and validated by me."
Requirement: You must include your prompts and the AI's full response in an Appendix
.
Level E: Content Creation (Direct Use)
Situation: You used AI to generate text, images, or figures that appear directly in your paper
. Warning: This is high-risk. Ensure you have permission
. Where to declare: In-Text Citation, Reference List, AND Declaration Section
. Action 1: Cite it (APA Example)
In-text: (OpenAI, 2023)
Reference: OpenAI. (2023). ChatGPT (version 4.0) [Large multimodal model]. https://chat.openai.com/ Action 2: Declare it
"I acknowledge using [Insert Tool Name] to suggest keywords, support the organization of ideas, and generate [specific image/section]. All AI-generated content was reviewed, edited, and verified by me."
Before you cite or declare anything, you must determine if you are allowed to use AI at all. Do not assume a style guide (like APA or MLA) is a "permission slip."
Follow this top-down rule:
Level 1 (Highest): The Publisher / Journal. If submitting a thesis or article, their policy is law
. Level 2: The Instructor / Syllabus. For coursework, the professor's rules override everything else. They can ban AI entirely
. Level 3: The University Policy. This applies if no specific rule is given
. Level 4 (Lowest): The Style Guide. APA/MLA only tell you how to format, not if you can use it
.
APA 7th
The Logic: Treat the AI company as the "Author" and the specific model version as the "Title."
Format: Author (Company). (Year). Name of Model (Version) [Large language model]. URL
Reference List Example:
OpenAI. (2023). ChatGPT (Mar 14 version) [Large language model]. [suspicious link removed]
In-Text Citation:
(OpenAI, 2023)
Guidance: Since the output is not retrievable by your reader, APA recommends including the full transcript of your chat as an Appendix.
| If you... | Then you must... |
|---|---|
| Quoted text generated by AI directly in your paper. | Cite it in-text and in your reference list. |
| Used AI to generate an image or figure. | Cite it as a figure/image source. |
| Used AI to brainstorm ideas, structure your outline, or check grammar. | Declare it in a statement at the end of your paper or in your methodology. |

